Instance Verification Kit (IVK)
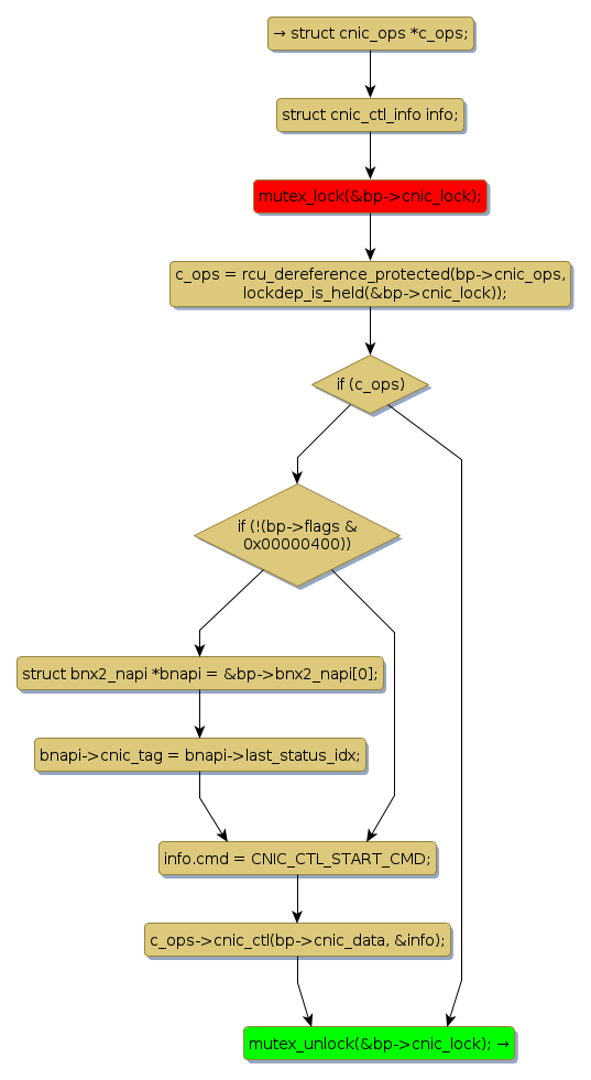
mutex lock @ [13873+27+/linux-3.19-rc1/drivers/net/ethernet/broadcom/bnx2.c]
Instance Signature: cnic_lock
|
The Matching Pair Graph:
|
|
Function Name
|
Control Flow Graph (CFG)
|
Events Flow Graph (EFG)
|
Source Correspondence
|
|
bnx2_cnic_start
|
|
|
[13783+15+/linux-3.19-rc1/drivers/net/ethernet/broadcom/bnx2.c]
|